13759544154
7*24 咨询服务热线
13759544154在教育多元化发展的当下,对于初中毕业生而言,选择一条适合自己的升学路径至关重要。云南旅游职业学院的五年一贯制大专项目,正以其独特的优势,为广大怀揣梦想的学子提供了一个迈向成功的绝佳平台。学院凭借卓越的教学实力、丰富的专业设置、广阔的发展前景,诚挚邀请你加入这个充满活力与机遇的大家庭。

学校概况
学院形成以现代旅游教育为特色,财经商贸、文化艺术、外语教育、信息技术、资源工程为拓展的办学格局,至今共培养旅游及相关人才60000余人,被誉为“红土高原旅游人才的摇篮”。目前,共设有酒店管理、旅游管理、烹饪、经济管理、文化艺术、外语、信息工程、资源工程8个二级学院以及马克思主义学院、体育教学部、基础教学部3个公共教学部门,1个继续教学学院;共有高等职业教育专科专业47个,在校生人数从2016年的3000余人,增加到2022年的12300余人,毕业生年终就业率始终保持在92%以上。导游专业、酒店管理专业是教育部认定的国家级骨干专业、文化和旅游部认定的国家级校企合作示范基地建设专业;会计专业是云南省5星(A类)专业;烹调工艺与营养专业、宝玉石鉴定与加工专业、婚庆服务与管理专业是省级现代学徒制试点专业。

师资力量
学院坚持“师德为先、德才兼备”的教师发展发展方针,形成以专业带头人为引领,以骨干教师为核心,以“双师素质”教师为主体,年龄、职称、学历等结构基本合理的教学队伍;现有教职工430余人,其中在编教职工320余人,专任教师290人;教授(正高职)19人,副教授(副高职)85人;硕士及以上教师160余人,“双师型”教师占比超60%;云南省教学名师2人,云南省旅游专家服务团成员20余人,云南省导游考试现场考官40余人。

招生要求
应届初中毕业生
招生对象:面向全国招收应届初中毕业生
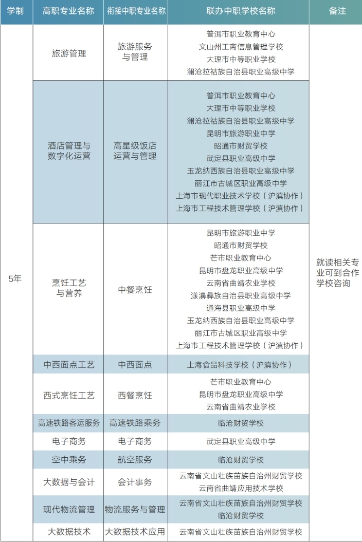
招生计划:
如下图所示

收费标准
具体收费标准暂未公布,可拨打文章下方招办老师电话进行详细咨询
2025年,云南旅游职业学院五年一贯制大专期待你的加入。在这里,你将开启一段充实而精彩的学习之旅,收获知识、提升技能、拓展视野,为未来的职业发展和人生道路奠定坚实基础。如果你对学院的招生专业、报名流程、教学特色等方面有任何疑问,欢迎拨打文章下方学院招生咨询电话。我们诚挚地欢迎每一位有志青年报考云南旅游职业学院,共同书写美好的未来篇章!
地址: 云南省昆明市五华区 电话: 13759544154
Copyright © 2025-2026 昆明新梦途教育咨询有限公司 滇ICP备2025052806号-1