13759544154
7*24 咨询服务热线
13759544154在教育的多元化赛道上,云南旅游职业学院的五年一贯制大专项目,为初中毕业生铺就了一条通往理想职业的道路。2025年,学院怀揣着培育高素质应用型人才的愿景,严格制定招生要求,旨在筛选出契合学院教育理念、具备发展潜力的学子,共同开启一段充满机遇与挑战的学习征程。

招生要求
五年制大专:应届初中毕业生
招生对象:面向全国招收应届初中毕业生
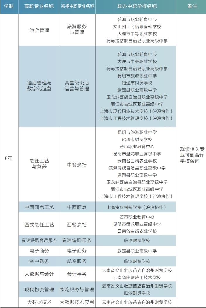
招生计划:
如下图所示

收费标准
具体收费标准暂未公布,可拨打文章下方招办老师电话进行详细咨询

学校简介
云南旅游职业学院是经云南省人民政府批准、教育部备案的云南省唯一一所旅游高等职业专科学校,坐落于中国历史文化名城、享有“天气常如二三月、花枝不断四时春”美誉的“春城”昆明。前身是1956年4月成立的原地质矿产部直属学校、国家级重点学校昆明地质学校;1965年重庆地质学校、四川地质技工学校并入昆明地质学校;1997年12月,原地质矿产部将学校转隶云南省人民政府管辖,并改建为云南省旅游学校,由原云南省旅游局主管;2011年5月,经云南省人民政府批准、教育部备案,升格为专科办学层次的云南旅游职业学院;2018年10月,由云南省文化和旅游厅转隶云南省教育厅归口管理。

2025年云南旅游职业学院五年一贯制大专的招生要求,是你叩响理想职业大门的前奏。满足这些要求,你将踏入这所充满活力与机遇的学府,享受丰富的专业资源、优质的教学指导、多彩的校园生活以及光明的就业与升学前景。勇敢迈出这一步,对照招生要求审视自身,符合条件的你,不要错过这改变命运的契机。即刻行动,报名加入我们,在云南旅游职业学院开启属于你的璀璨职业篇章。若你对招生要求还有疑问,或是想了解报名流程、学费等相关信息,欢迎拨打文章下方学院招生咨询电话,我们将热忱为你解答,助力你顺利开启求学之路。
地址: 云南省昆明市五华区 电话: 13759544154
Copyright © 2025-2026 昆明新梦途教育咨询有限公司 滇ICP备2025052806号-1