13759544154
7*24 咨询服务热线
13759544154在教育多元化发展的浪潮中,对于初中毕业生而言,选择一所契合自身发展的院校,是迈向理想职业的关键一步。2025年,云南旅游职业学院的五年一贯制大专项目,凭借丰富的专业设置、优质的教学资源,为广大怀揣梦想的学子敞开大门。这份报考须知,将为你梳理关键信息,助力你顺利踏上在云南旅游职业学院的求学征程。

招生要求
五年制大专:应届初中毕业生
招生对象:面向全国招收应届初中毕业生
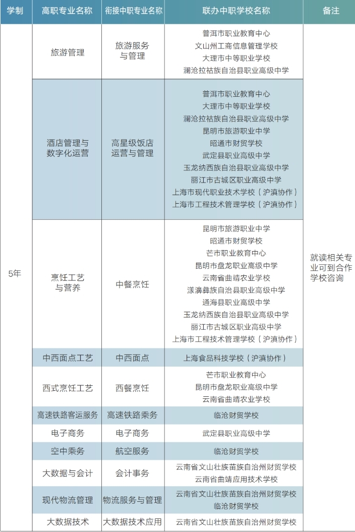
招生计划:
如下图所示

奖助政策
五年制大专前三年
1.免学费:所有农村(含县镇)学生,城市涉农专业和家庭经济困难学生(艺术类相关专业学生除外)可减免学费2000元/年,共计6000元/生;
2.国家奖学金:品学兼优的学生经评选可享受6000元/年;
3.国家助学金:属91个连片贫困和藏区县的农村学生及家庭经济困难学生,第一、二年可享受助学金2000元/年,共计4000元/生:
4.省政府奖学金:品学兼优的学生经评选可享受4000元/年:
五年制大专后两年
1. 国家奖学金:品学兼优的学生经评选可享受8000元/年;
2. 国家励志奖学金:品学兼优且家庭经济困难的学生经评选可享受5000元/年:
3. 国家助学金:资助家庭经济困难的学生,一等奖3800元/年,二等奖2800元/年:
4. 省政府奖学金:品学兼优的学生经评选可享受6000元/年;
5. 省政府励志奖学金:品学兼优的学生经评选可享受4000元/年;
6. 应征入伍的学生,可申请学费补偿、国家助学贷款代偿、学费减免12000元/年;另给予一次性经济奖励金,毕业生6000元、在校生3000元;学生批准入伍后高校所在地的地方人民政府还将在义务兵服役期间每年给予义务兵家庭优待金,以当地政府实际发放为准。全日制在校退役士兵可申请学费减免12000元/年,全部享受本专科生国家助学金,资助平均标准3300元/年;

踏上职业梦想新征程,2025年云南旅游职业学院五年一贯制大专报考机会不容错过。只要你符合招生对象要求,准备好相关材料,按报名流程操作,就能向着理想职业迈进一大步。若在报考过程中有任何疑问,无论是对招生专业的疑惑,还是对报名细节的不解,都可拨打文章下方学院招生咨询电话学院招生团队将热忱为你服务,解答你的所有问题,助你顺利开启在云南旅游职业学院的精彩学习生涯,书写属于自己的职业辉煌篇章。
地址: 云南省昆明市五华区 电话: 13759544154
Copyright © 2025-2026 昆明新梦途教育咨询有限公司 滇ICP备2025052806号-1