13759544154
7*24 咨询服务热线
13759544154站在初中毕业的人生岔路口,你是否对未来的职业学习之路满怀憧憬与期待?若你渴望接受优质的职业教育,云南旅游职业学院五年一贯制大专招生网,无疑是你开启这段精彩旅程的关键入口。这一招生网作为学院招生资讯发布的前沿阵地,汇聚了丰富、全面且权威的招生信息,涵盖招生政策解读、专业设置详情、报名流程指引等内容,为你报考学院提供一站式信息服务,助你精准迈出迈向优质职业教育的第一步。

师资力量
学院坚持“师德为先、德才兼备”的教师发展发展方针,形成以专业带头人为引领,以骨干教师为核心,以“双师素质”教师为主体,年龄、职称、学历等结构基本合理的教学队伍;现有教职工430余人,其中在编教职工320余人,专任教师290人;教授(正高职)19人,副教授(副高职)85人;硕士及以上教师160余人,“双师型”教师占比超60%;云南省教学名师2人,云南省旅游专家服务团成员20余人,云南省导游考试现场考官40余人。

招生要求
五年制专科:面向云南省内应届初中毕业生招生。考生需参加云南省组织的初中毕业生学业水平考试,且成绩达到学校在当地划定的录取分数线。要求考生具有良好的思想品德,无违法违纪记录,身体健康,能适应学校的学习和生活环境。
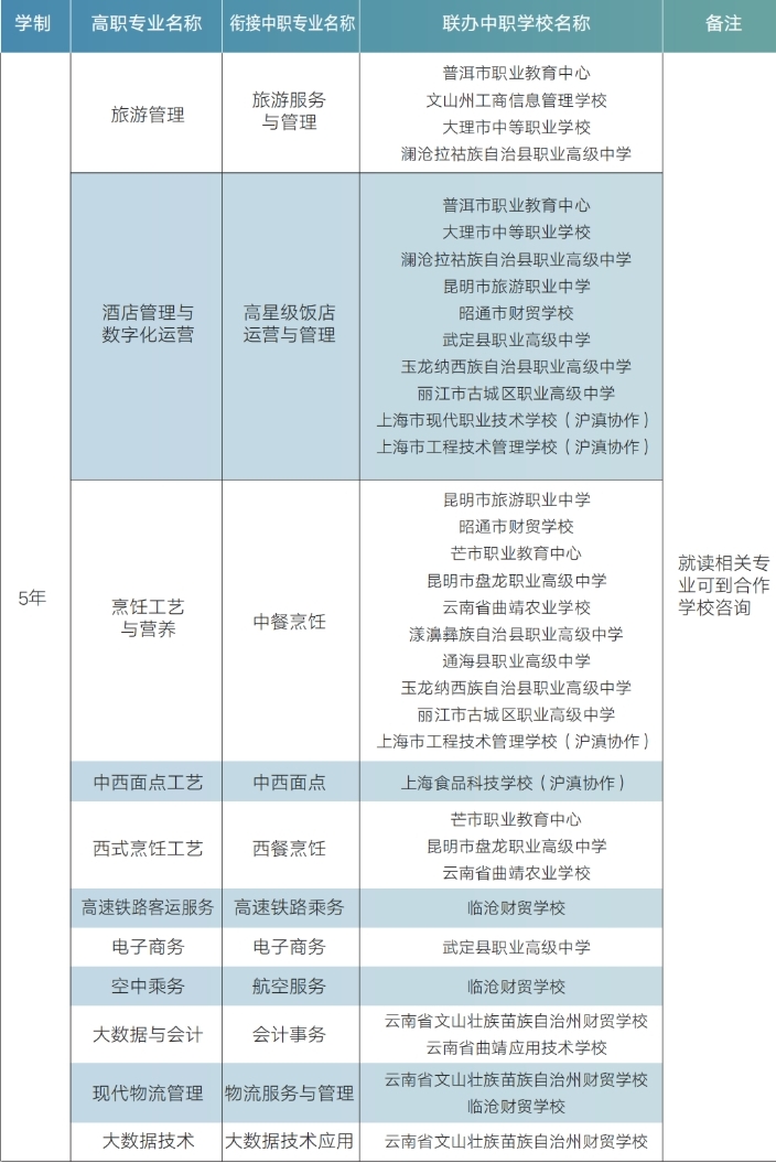
招生计划
如下图所示

云南旅游职业学院五年一贯制大专招生网,不仅是你获取招生资讯的窗口,更是连接你与学院的重要桥梁。你能清晰了解各专业的课程设置、师资配备以及就业前景,助力你做出蕞适合自己的专业选择。同时,招生网详细的报名流程、考试安排等信息,能让你有条不紊地完成报考环节。若你对招生计划、录取规则、学费资助等方面存有疑问,可拨打文章下方招生咨询电话在线咨询
地址: 云南省昆明市五华区 电话: 13759544154
Copyright © 2025-2026 昆明新梦途教育咨询有限公司 滇ICP备2025052806号-1