13759544154
7*24 咨询服务热线
13759544154在教育的广阔天地里,每一位怀揣梦想的初中毕业生都在寻觅着一个能让自己茁壮成长、绽放光芒的舞台。你是否渴望在充满活力与机遇的校园中,开启一段精彩非凡的学习旅程,为未来的职业发展筑牢根基?2025年,云南旅游职业学院五年一贯制大专项目正火热招生,为你铺就一条通往成功的金色大道。学院凭借着卓越的办学实力、丰富多元的专业设置以及广阔的发展前景,热忱欢迎广大有志青年加入这个充满魅力与希望的大家庭。

招生要求
五年制专科:面向云南省内应届初中毕业生招生。考生需参加云南省组织的初中毕业生学业水平考试,且成绩达到学校在当地划定的录取分数线。要求考生具有良好的思想品德,无违法违纪记录,身体健康,能适应学校的学习和生活环境。
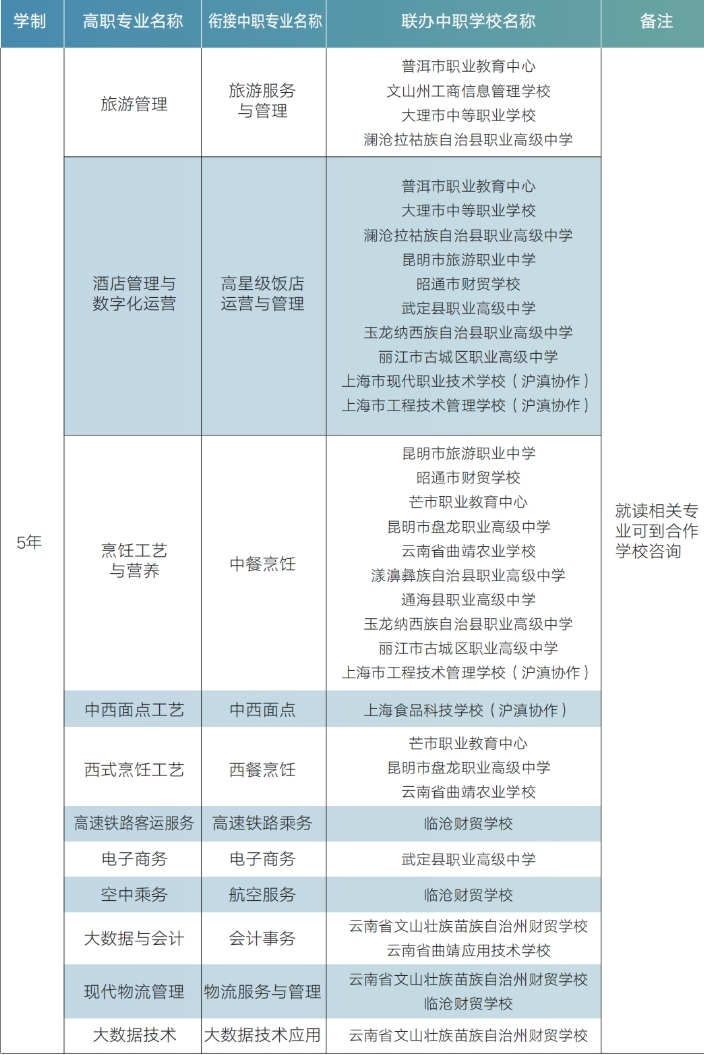
招生计划
如下图所示

食堂环境
学院食堂的建筑风格独具特色,整体设计融合了现代简约与温馨舒适的元素。宽敞明亮的用餐区域,采光极佳,白天阳光透过大面积的玻璃窗洒在餐桌上,营造出温暖而惬意的氛围。食堂内部空间布局合理,桌椅摆放整齐有序,设有不同规格的就餐区域,既有适合单人用餐的独立座位,也有可供多人围坐的长桌,满足了师生多样化的就餐需求。无论是独自用餐思考,还是与同学好友交流聚餐,都能找到合适的位置。

2025年,云南旅游职业学院五年一贯制大专招生的大门已然敞开,这是你迈向理想未来的绝佳契机。学院完善的教学体系、优质的师资力量、丰富的实践机会以及贴心的助学政策,都将成为你成长道路上的有力支撑。别再犹豫,抓住这难得的机遇,按照招生要求积极报名,开启在云南旅游职业学院的逐梦之旅。若你对招生专业、报名流程、学费资助等方面有任何疑问,欢迎拨打文章下方招生咨询电话,我们的专业团队将竭诚为你答疑解惑,助力你顺利开启这段意义非凡的求学之路,在云南旅游职业学院书写属于自己的辉煌篇章。
地址: 云南省昆明市五华区 电话: 13759544154
Copyright © 2025-2026 昆明新梦途教育咨询有限公司 滇ICP备2025052806号-1