13759544154
7*24 咨询服务热线
13759544154站在初 中毕业的人生岔路口,你是否对未来的职业学习之路满怀憧憬与期待?若你渴望接受优质的职业教育,昆明辅仁技工学校三&四年制中专招生网,无疑是你开启这段精彩旅程的关键入口。这一招生网作为学校招生资讯发布的前沿阵地,汇聚了丰富、全面且权威的招生信息,涵盖招生政策解读、专业设置详情、报名流程指引等内容,为你报考学校提供一站式信息服务,助你精 准迈出迈向优质职业教育的第 一 步。

师资力量
目前,昆明辅仁技工学校拥有教职工91人,其中管理团队及专职教师73人。从年龄结构来看,呈现出老中青相结合的特点。经验丰富的资 深教师凭借多年的教学积累与行业经验,在教学中发挥着引领示范作用,将深厚的专业知识与实用的实践技巧传授给学生;年富力强的中年教师作为教学中坚力量,精力充沛,教学方法灵活多样,能够高效地将理论知识与实践教学紧密融合;充满活力的青年教师则为教师队伍注入了新鲜血液,他们思维活跃,善于运用现代教育技术和创新教学方法,激发学生的学习兴趣与创新思维。

招生要求
中专、一年制中专:招收应往届初 中毕业生或具有同等学力者。应往届初 中毕业生需提供初 中毕业证书;同等学力者需提供相关证明材料,证明其具备相当于初 中毕业的文化程度。同样要求考生思想政治表现良好,身体健康。
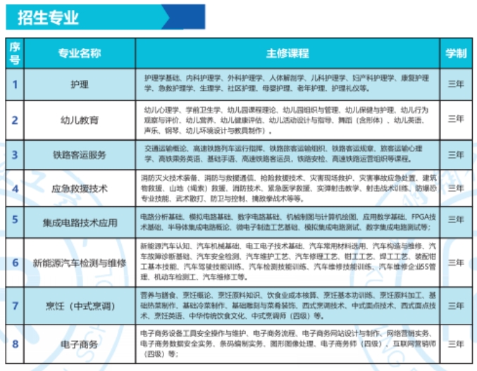
招生计划
如下图所示

昆明辅仁技工学校三&四年制中专招生网,不仅是你获取招生资讯的窗口,更是连接你与学校的重要桥梁。你能清晰了解各专业的课程设置、师资配备以及就业前景,助力你做出蕞适合自己的专业选择。同时,招生网详细的报名流程、考试安排等信息,能让你有条不紊地完成报考环节。若你对招生计划、录取规则、学费资助等方面存有疑问,可拨打文章下方招生咨询电话在线咨询
地址: 云南省昆明市五华区 电话: 13759544154
Copyright © 2025-2026 昆明新梦途教育咨询有限公司 滇ICP备2025052806号-1