13759544154
7*24 咨询服务热线
13759544154在你为未来学习生涯精心谋划时,一个号码宛如一座桥梁,将你与理想中的昆明辅仁技工学校紧密相连,那就是学校三&四年制中专的招生电话。这串数字承载着无数希望,是你获取精 准招生信息、解开报考困惑的快捷通道,在你迈向优质职业教育的道路上,发挥着不可或缺的作用。

招生要求
中专、一年制中专:招收应往届初 中毕业生或具有同等学力者。应往届初 中毕业生需提供初 中毕业证书;同等学力者需提供相关证明材料,证明其具备相当于初 中毕业的文化程度。同样要求考生思想政治表现良好,身体健康。
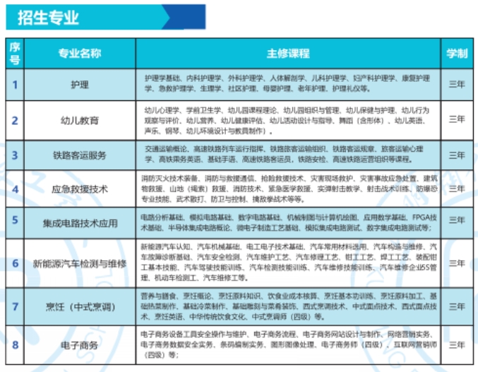
招生计划
如下图所示

管理模式
全封闭式半军事化管理
专业管理团队:学校聘请了一批优 秀退伍军 人,专门负责学生安全和生活管理。他们将部队的管理理念与经验融入校园管理,致力于塑造学生良好的行为习惯。通过严格的纪律要求与日常规范,有效杜绝学生违纪现象的发生,助力学生提升自身综合素质,为未来的就业与创业筑牢根基。
严格请销假制度:在周一至周五上课期间,学生不得私自离校。周末或节假日,学生若需离校,必须严格按照学校请销假制度执行。学生需先征得家长同意,再经班主任批准,蕞后由教官审核,方可离校。并且,学生任何时候进出校门,家长都能及时收到信息,确保家长对学生行踪的掌握。每周日 19:00 前,学生必须按时返校参加点名并上自习,以此保证学生的学习时间与规律作息。
全方位巡查机制:学校实行全封闭式半军 事化管理,班主任 24 小时全天候跟班管理,时刻关注学生的学习与生活情况,及时发现并解决问题。校卫队 24 小时轮流值班巡查,对校园进行全方位监控,一旦发现拉帮结伙、打架滋事等不良行为,能够迅速响应并制止,有力维护了校园秩序。

别再让对学校专业设置的迷茫、报名流程的不解、学费资助政策的困惑阻碍你前行的脚步。2025 年昆明辅仁技工学校三&四年制中专招生电话就在文章下方,正等待你的来电。拨通这个电话,招生团队的专业老师将以饱满的热情、专业的知识,为你答疑解惑。拿起电话,开启这场与梦想学府的对话,让招生电话成为你开启在昆明辅仁技工学校精彩学习之旅的起点,助力你在这片知识的沃土里茁壮成长,实现自己的人生理想。
地址: 云南省昆明市五华区 电话: 13759544154
Copyright © 2025-2026 昆明新梦途教育咨询有限公司 滇ICP备2025052806号-1