13759544154
7*24 咨询服务热线
13759544154在教育多元化发展的当下,对于初 中毕业生而言,选择一条适合自己的升学路径至关重要。昆明辅仁技工学校的职教高考班项目,正以其独特的优势,为广大怀揣梦想的学子提供了一个迈向成功的绝 佳平台。学校凭借卓越的教学实力、丰富的专业设置、广阔的发展前景,诚挚邀请你加入这个充满活力与机遇的大家庭。

学校概况
辅仁学校建成了护理实训楼、学前教育实训基地、婴幼儿专业实训基地、钢琴、电子琴实训室、舞蹈室、形体室、计算机实训基地、建筑工程实训基地、高铁客运乘务实训基地、波音737飞机实训基地等67个校内实训室及60余个校外实习实训基地。同时与校外实训基地联合开发200余个实训项目较好地满足了认识实习、生产实习、顶 岗实习等实践环节的实习需要。学校拥有一支素质优 良的教学队伍,现有教职工91人,管理团队及专职教师73人。

师资力量
学校教师整体资质优良,学历水平较高。专职教师中蕞低学历为本科,不少教师拥有硕士甚至博士学位。高学历的教师团队能够深入剖析专业知识,为学生提供系统、全面且深入的专业讲解。同时,部分教师还具备海外留学经历,他们将国际前沿的教育理念和专业知识引入教学中,拓宽了学生的国际视野。

招生要求
中专:应往届初 中毕业生
招生对象:面向全 国招收应往届初 中毕业生
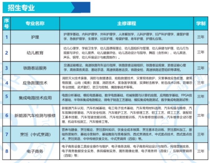
招生计划:
如下图所示

收费标准
具体收费标准暂未公布,可拨打文章下方招办老师电话进行详细咨询

学习之旅,收获知识、提升技能、拓展视野,为未来的职业发展和人生道路奠定坚实基础。如果2025 年,昆明辅仁技工学校职教高考班期待你的加入。在这里,你将开启一段充实而精彩的你对学校的招生专业、报名流程、教学特色等方面有任何疑问,欢迎拨打文章下方学校招生咨询电话。我们诚挚地欢迎每一位有志青年报考昆明辅仁技工学校,共同书写美好的未来篇章!
地址: 云南省昆明市五华区 电话: 13759544154
Copyright © 2025-2026 昆明新梦途教育咨询有限公司 滇ICP备2025052806号-1