13759544154
7*24 咨询服务热线
13759544154当你站在初 中毕业的人生岔路口,思索着未来的学习与成长路径,昆明辅仁技工学校职教高考班官网,无疑是你探索理想院校的绝 佳起点。作为学校对外展示的重要窗口,官网承载着丰富且权威的信息,涵盖招生政策、专业详情、教学特色、校园生活等各个方面,为你全面了解学校提供便捷且高效的途径,助力你迈出迈向优质职业教育的关键一步。

学校概况
昆明辅仁技工学校拟属于昆明辅仁技工职业教育学校有限公司,是经云南省人力资源和社会保 障厅批准成立的全日制技工学校,创建于2022年9月23日。学校坐落于风景秀丽、四季如春的昆明市,校园依山傍水,占地面积320余亩,建筑面积22万平方米。学校教学设施设备、实训设备、生活配套设施齐全,校园环境优美。

师资力量
目前,昆明辅仁技工学校拥有教职工91人,其中管理团队及专职教师73人。从年龄结构来看,呈现出老中青相结合的特点。经验丰富的资 深教师凭借多年的教学积累与行业经验,在教学中发挥着引领示范作用,将深厚的专业知识与实用的实践技巧传授给学生;年富力强的中年教师作为教学中坚力量,精力充沛,教学方法灵活多样,能够高效地将理论知识与实践教学紧密融合;充满活力的青年教师则为教师队伍注入了新鲜血液,他们思维活跃,善于运用现代教育技术和创新教学方法,激发学生的学习兴趣与创新思维。

招生要求
中专、一年制中专:招收应往届初 中毕业生或具有同等学力者。应往届初 中毕业生需提供初 中毕业证书;同等学力者需提供相关证明材料,证明其具备相当于初 中毕业的文化程度。同样要求考生思想政治表现良好,身体健康。
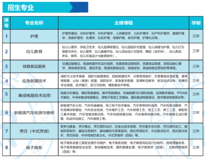
招生计划
如下图所示

昆明辅仁技工学校职教高考班官网,是你与学校紧密相连的桥梁。在这里,你不仅能获取招生报考的一手资讯,规划好报名与入学的每一个环节,更能深入领略学校的独特魅力。从专业的课程设置到优 秀的师资队伍,从先进的教学设施到多彩的校园文化。若你对招生计划、专业选择、学费资助等方面存有疑问,可拨打文章下方招生咨询电话在线咨询
地址: 云南省昆明市五华区 电话: 13759544154
Copyright © 2025-2026 昆明新梦途教育咨询有限公司 滇ICP备2025052806号-1