昆明辅仁技工学校职教高考班2025年报名条件:开启精彩求学之门-技师学院-昆明新梦途教育咨询有限公司

7*24 咨询服务热线

13759544154
你现在的位置: 首页 中专技校 技师学院

昆明辅仁技工学校职教高考班2025年报名条件:开启精彩求学之门

2025-04-07 09:16 18

在规划未来学业的重要时刻,当你将目光锁定在昆明辅仁技工学校的职教高考班项目时,了解清晰的报名条件是开启这段精彩求学之旅的第 步。这些条件不仅关乎你能否顺利踏入这所充满活力与机遇的学府,更是学校为确保优质教学、助力学生成长所设定的必要门槛。接下来,让我们一同深入了解报名条件的具体内容,为你的报考之路做好充分准备。

微信图片_20250313162355.jpg

招生要求

中专、一年制中专:招收应往届初 中毕业生或具有同等学力者。应往届初 中毕业生需提供初 中毕业证书;同等学力者需提供相关证明材料,证明其具备相当于初 中毕业的文化程度。同样要求考生思想政治表现良好,身体健康。

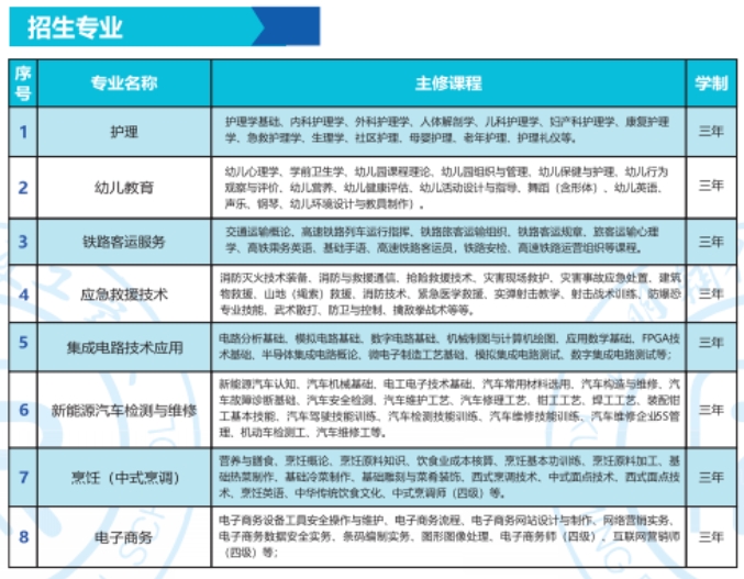
招生计划

如下图所示

微信截图_20250313161026.jpg

宿舍环境

房型与空间布局:学校提供多种宿舍房型,以契合不同学生的偏好与需求。四人间与六人间为主流,房间内部空间开阔,采光极为出色。窗户面积较大,白天阳光肆意倾洒,让室内始终明亮温暖。床铺采用上床下桌一体化设计,这种布局不仅巧妙地节省了空间,还为学生营造出独立且兼具学习与休息功能的私密小天地。在四人间中,每张桌子的尺寸较大,学生能够轻松摆放各类学习资料、电脑等设备,拥有充足的学习操作空间;六人间的布局则更为紧凑合理,同样保证了每位学生拥有足够的个人空间,无论是专注学习还是放松休息,都不会相互干扰。

微信截图_20250314153053.jpg

值得注意的是,报名时间通常从即日起开始,直至开学结束终止,由于学校实行计划招生,名额有限,一旦报满即止,所以同学们务必尽早行动,以免错过宝贵机会。报到时,需携带户 薄原件、身份证原件、初 中毕业证、准考证等材料,以便学校进行入学资格审核。若你对报名条件、流程等方面还有任何疑问,可拨打文章下方招生咨询电话,与招生办老师沟通交流,他们将为你提供专业且详细的解答,助力你顺利开启在昆明辅仁技工学校的求学征程,在这片知识的沃土里茁壮成长,实现自己的梦想与抱负。

昆明辅仁技工学校2025年职教高考 报名条件,招生要求 的评价 热门专业,集成电路应用专业,招生网,学校地址,报名时间,报考须知,录取分数线 招生吗 校园环境 乱吗,优惠政策 政策解读 有哪些专业,本科升学率 收费标准 本科升学率 位置在哪里,食堂环境,报到须知,报名须知,学校排名,就业率
温馨提示:本文部分或全部来源于网络,如有侵权,请联系本站处理。
你可能感兴趣
  • 2025年贵州首钢水钢技师学院职教高考的评价:多元视角下的教育体验2025-04-27
  • 贵州首钢水钢技师学院职教高考2025年入学须知:开启精彩学程2025-04-27
  • 贵州首钢水钢技师学院2025年职教高考班是民办还是公办?2025-04-27
  • 2025年贵州首钢水钢技师学院职教高考班报名时间:开启逐梦之旅2025-04-27
  • 2025年贵州首钢水钢技师学院职教高考开学时间:开启求学新征程2025-04-27
  • 贵州首钢水钢技师学院2025年职教高考班报读指南:开启梦想求学路2025-04-27
  • 贵州首钢水钢技师学院职教高考班2025年食堂条件:舌尖上的校园体验2025-04-27
  • 贵州首钢水钢技师学院职教高考班2025年学校管理:全方位护航成长2025-04-27
最新推荐
热门阅读

地址: 云南省昆明市五华区   电话: 13759544154

Copyright © 2025-2026 昆明新梦途教育咨询有限公司 滇ICP备2025052806号-1

客服电话

13759544154

联系微信

微信添加好友咨询

联系QQ
返回顶部